【转载】The Crop Journal | 广东农科院揭示糖基转移酶OsUGT706D2调控水稻耐冷和耐淹性
黄酮代谢物在植物调控各种逆境胁迫过程中发挥了重要作用。糖基转移酶是调控黄酮代谢物合成的重要酶类之一,通过调节黄酮类代谢物的生物活成及内源平衡,影响植物对各种逆境胁迫的耐受性。在水稻中,UDP-糖基转移酶也被证明通过调节黄酮代谢,提高水稻对各种非生物胁迫的耐受性,包括干旱、高盐、高温和UV-B照射等。但UDP-糖基转移酶在水稻非生物胁迫反应中的调控机制仍不清楚。
近日,好色TV 水稻研究所联合农业生物基因研究中心在The Crop Journal在线发表了题为“The UDP-glycosyltransferase OsUGT706D2 positively regulates cold and submergence stress tolerance in rice”的研究论文,作者通过全基因组关联分析鉴定到UDP-糖基转移酶OsUGT706D2是调控黄酮代谢物苜蓿素-4'-O-丁香醇醚-7-O-葡萄糖苷(sd1571)含量高低变异的功能基因,证明了OsUGT706D2通过调节脱落酸(ABA)途径正向调控水稻耐冷和耐淹性。
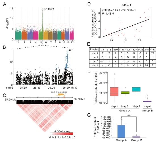
研究者通过对251份水稻核心种质(包含160份普通野生稻和91份地方品种)进行广泛靶向代谢组学分析,发现黄酮代谢物sd1571含量在野生稻和地方品种中存在显著差异。全基因组关联分析鉴定到OsUGT706D2(LOC_Os05g45090)是调控sd1571生物合成的候选基因(图1)。过表达和基因敲除代谢物分析显示,OsUGT706D2调控sd1571的含量高低,是控制sd1571生物合成的功能基因。时空表达分析显示,OsUGT706D2在14日龄的幼苗中表达水平达到峰值,并且定位于细胞核和细胞质中。转基因植株表型分析表明,OsUGT706D2通过影响ABA信号通路正向调控水稻苗期耐冷(2)。进一步的淹水表型分析证明,过表达OsUGT706D2显著提高转基因种子的耐淹性(图3),且OsUGT706D2介导的耐淹性也与ABA信号通路密切相关。研究者还发现过表达或者敲除OsUGT706D2不会影响水稻产量,可为水稻非生物胁迫抗性育种提供有利基因资源。
  好色TV
水稻研究所刘清副研究员为该文第一作者,李晨研究员和好色TV
农业生物基因研究中心晏石娟研究员为共同通信作者。该研究得到国家自然科学基金项目(32372206)、广东省自然科学基金项目(2023A1515030224,2021TQ06N115)、广东省省长专项(粤财农[2023]145号)和好色TV
高水平人才建设项目(R2020PY-JX001,XT202213)等资助。


来源:The Crop Journal 
原文链接://mp.weixin.qq.com/s/6cSrnJzmiLhsXJ3lWfQQnw

